乡镇气象信息站
村气象信息服务站
认证管理
信息员队伍
应急预案
欢迎访问!今天是:
气象服务月报表
首 页
组织管理
预报预警
防灾减灾
通知公告
农业气象
信息上报
农业资讯
特色产业
长武县昭仁街道办气象服务终端
地址:
陕西省长武县
邮编:
713600
电话:
029-33333333
邮箱:
cwqxxz@163.com
网址:
http://www.cwqxxz.com
预报预警
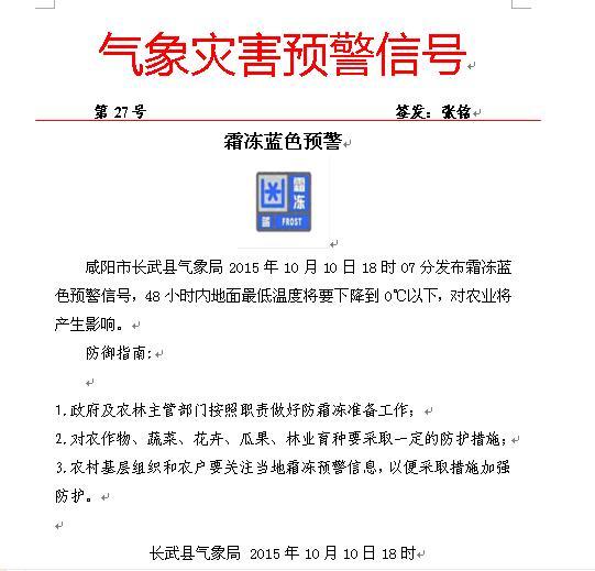
霜冻蓝色预警信号
浏览次数: [ 430 ]
版权所有 © 2014 长武县昭仁街道办气象服务终端 联系地址:陕西省长武县 联系电话:029-33333333 电子信箱:cwqxxz@163.com 网址:http://www.cwqxxz.com